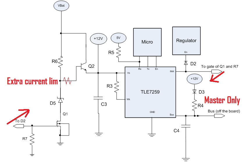
Added a _PIC version of schematic and PCB Created a pin allocation concept in a spreadsheet Added an approved LIN schematic.
1.3 MiB
836x557px
1.3 MiB
836x557px